epoch_history
: 객체에 저장된 통계치를 사용해 모델의 훈련 과정을 시각화할 수 있다
# 학습시킬때 변수에 저장하여 학습시킨다
epochs_history = model.fit(X_train, y_train, batch_size= 10, epochs= 100)
# 저장된 변수의 히스토리는 딕트로 나온다
epochs_history.history
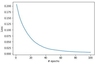
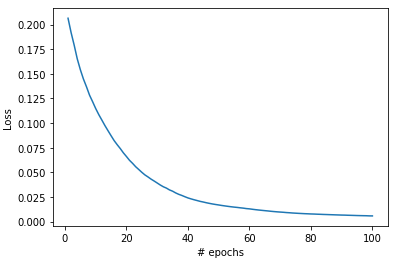
import matplotlib.pyplot as plt
# 차트로 나타내기 (위에서 확인한 history의 키값 입력)
plt.plot(np.arange(1, 100+1), epochs_history.history['loss'])
plt.xlabel('# epochs')
plt.ylabel('Loss')
plt.show()

'MACHINE | DEEP LEARNING > Deep Learning Project' 카테고리의 다른 글
| [AI] 딥러닝 오버피팅 되는 것을 방지하기 위한 EarlyStopping, Callback (0) | 2024.04.17 |
|---|---|
| [AI] 딥러닝 인공지능 학습 중에 평가하기 validation (0) | 2024.04.17 |
| [AI] 딥러닝 미분 기울기의 이동 보폭 optimizer learning rate 셋팅 (0) | 2024.04.17 |
| [AI] 딥러닝 ANN 수치 예측 TensorFlow Regression 문제 모델링 (0) | 2024.04.17 |
| [AI] 딥러닝 최적의 하이퍼 파라미터 찾기 _TensorFlow GridSearch (0) | 2024.04.17 |